7 קבצים מצורפים
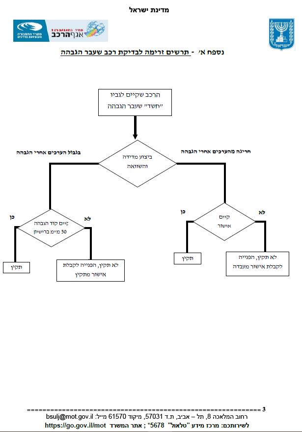
נוהל מדידת גובה רכב 4X4 במכוני רישוי (עדכון 3.2021)
לעיונכם, זהו עדכון מהחודש האחרון למסמך ה"טרילפלייר" המקורי מלפני שנתיים, שהיה בהגדרתו פיילוט. אלו הטבלאות שלפיהן ישלף המטר במכון הרישוי כדי למדוד את הרכב שלכם, במידה ולבוחן יהיה "חשד" (גרשיים במקור!) שהוא מוגבה בצורה לא תקינה. מי שהרכב שלו מופיע בטבלאות, יכול למדוד בעצמו ולוודא שהוא בסדר. ואם, לא, אז שידאג שלא יתעורר "חשד". ומי שרכבו לא מופיע בטבלאות... אולי יש לו טרלילפליר?
קובץ מצורף 133436קובץ מצורף 133435קובץ מצורף 133434קובץ מצורף 133433קובץ מצורף 133432קובץ מצורף 133431קובץ מצורף 133430
תגובה: נוהל מדידת גובה רכב 4X4 במכוני רישוי (עדכון 3.2021)
מנוסח יפה רק השאלה מהיכן הגיעו נתוני המקור לפני הגבהה.
בטרופר לא מצאתי נתונים כאלו לא בספר הרכב ולא פרסומי יצרן (יש מידות מעטפת כולל גובה).
במדידה פיזית עכשיו יוצא שהחלק האחורי אפילו מתחת למידה המכסמלית.
אבל החלק הקידמי חורג ב 3 סמ' לערך והרכב שלי מפולס.
לדעתי את המידות לקחו מדגמית מרכבים שכבר הקפיצים / מוטות הפיתול עבדו ושקעו.
זה אומר שרכבים שהשיווק שלהם הופסק לפני שנים רבות, התוצאות יהיו לא טובות מבחינתנו.
רענן
תגובה: נוהל מדידת גובה רכב 4X4 במכוני רישוי (עדכון 3.2021)
אני חוזר ומציע את שירותי בתור מומחה עבור מי שמוכשל במבחן הרישוי על פי המסמך הזה, כאשר רכבו מוגבה כחוק - ובוחר ללכת בנתיב משפטי.
כמובן עבור גולשי האתר.
ובחינם (רק הוצאות נטו).
אסף.
Sent from my Redmi 4X using Tapatalk
תגובה: נוהל מדידת גובה רכב 4X4 במכוני רישוי (עדכון 3.2021)
תגובה: נוהל מדידת גובה רכב 4X4 במכוני רישוי (עדכון 3.2021)
מצחיקים. יש שם ויטארה (אני מניח שזו הכוונה ב- "ויטרא") 2x4 ו- 4x4 בלי ציון שנתון. מה הקשר בין זה לבין הויטארה שלי ??
תגובה: נוהל מדידת גובה רכב 4X4 במכוני רישוי (עדכון 3.2021)
ציטוט:
נכתב במקור על ידי
נדב42
מצחיקים. יש שם ויטארה (אני מניח שזו הכוונה ב- "ויטרא") 2x4 ו- 4x4 בלי ציון שנתון. מה הקשר בין זה לבין הויטארה שלי ??
את התשובה תגלה בטסט...
בגלל פוטנציאל הנזק מדיון פומבי בנושא אני משאיר אצלי כמה סיפורים הזויים ספק מצחיקים וספק הזויים
תגובה: נוהל מדידת גובה רכב 4X4 במכוני רישוי (עדכון 3.2021)
ומה עם רכבים שלא מופיעים ברשימה?
תגובה: נוהל מדידת גובה רכב 4X4 במכוני רישוי (עדכון 3.2021)
תגובה: נוהל מדידת גובה רכב 4X4 במכוני רישוי (עדכון 3.2021)
עם כל התלונות של אסף על הטרייטון הכי נמוך בעולם, בטבלה הזו זה הרכב כמעט הכי גבוה [emoji2]
Sent from my iPhone using Tapatalk
תגובה: נוהל מדידת גובה רכב 4X4 במכוני רישוי (עדכון 3.2021)
תגובה: נוהל מדידת גובה רכב 4X4 במכוני רישוי (עדכון 3.2021)
לפי הטבלה הזאת ממש לא משתלם להגביה ג'ימני...
תגובה: נוהל מדידת גובה רכב 4X4 במכוני רישוי (עדכון 3.2021)
ציטוט:
נכתב במקור על ידי
YoavR
כנראה שלא הבנת את הטבלה
לא בטוח שהבנת את ההערה
הפרמטר הכי חשוב הוא מרווח גחון, ולבן יש לנו שרשור שלם רק עליו
השיטה שהומצאה במסמך הזה לא מתייחסת אליו
היא מודדת כל מיני דברים אחרים שיכולים לבוא עם או בלי שינוי במרווח גחון
Sent from my iPhone using Tapatalk
תגובה: נוהל מדידת גובה רכב 4X4 במכוני רישוי (עדכון 3.2021)
סתם מחשבה....או תרגיל מתמטי בחשבון לבוגרי כיתה ג לפחות:
נניח פלוני אלמוני מגביהה את רכבו (למידה חוקית כמובן [emoji6])
ונניח שפלוני אלמוני מגדיל צמיגים, למידה הגדולה ביותר כחוק (נניח שמותר)
מה יקרה לרווח בין הגלגל לכנף?
תגובה: נוהל מדידת גובה רכב 4X4 במכוני רישוי (עדכון 3.2021)
ציטוט:
נכתב במקור על ידי
מוטי ג.
סתם מחשבה....או תרגיל מתמטי בחשבון לבוגרי כיתה ג לפחות:
נניח פלוני אלמוני מגביהה את רכבו (למידה חוקית כמובן [emoji6])
ונניח שפלוני אלמוני מגדיל צמיגים, למידה הגדולה ביותר כחוק (נניח שמותר)
מה יקרה לרווח בין הגלגל לכנף?
אתה כנראה לא קראת את המסמך.
המדידה נעשית מטבור (אמצע הגלגל) לכנף.
אין משמעות לקוטר הצמיגים.
תגובה: נוהל מדידת גובה רכב 4X4 במכוני רישוי (עדכון 3.2021)
פחחחחח, נכון!
דווקא קראתי!
או לפחות הסתכלתי על התמונות
תגובה: נוהל מדידת גובה רכב 4X4 במכוני רישוי (עדכון 3.2021)
ציטוט:
נכתב במקור על ידי
raanan
מנוסח יפה רק השאלה מהיכן הגיעו נתוני המקור לפני הגבהה.
בטרופר לא מצאתי נתונים כאלו לא בספר הרכב ולא פרסומי יצרן (יש מידות מעטפת כולל גובה).
במדידה פיזית עכשיו יוצא שהחלק האחורי אפילו מתחת למידה המכסמלית.
אבל החלק הקידמי חורג ב 3 סמ' לערך והרכב שלי מפולס.
לדעתי את המידות לקחו מדגמית מרכבים שכבר הקפיצים / מוטות הפיתול עבדו ושקעו.
זה אומר שרכבים שהשיווק שלהם הופסק לפני שנים רבות, התוצאות יהיו לא טובות מבחינתנו.
רענן
אצלי אותו מקרה רק שהפוך, מקדימה עומד בנתונים של הטבלה מאחורה לא והרכב מפולס
תגובה: נוהל מדידת גובה רכב 4X4 במכוני רישוי (עדכון 3.2021)
אז תגיע לטסט עם משקל מאחור
תגובה: נוהל מדידת גובה רכב 4X4 במכוני רישוי (עדכון 3.2021)
ציטוט:
נכתב במקור על ידי
מוטי ג.
אז תגיע לטסט עם משקל מאחור
תקרא את ההערה הראשונה בסעיף 3.5
תגובה: נוהל מדידת גובה רכב 4X4 במכוני רישוי (עדכון 3.2021)
תראה קטע, לא סתם נכשלתי בהבנת הנקרא.
תגובה: נוהל מדידת גובה רכב 4X4 במכוני רישוי (עדכון 3.2021)
ציטוט:
נכתב במקור על ידי
הדסופה
לא בטוח שהבנת את ההערה
הפרמטר הכי חשוב הוא מרווח גחון, ולבן יש לנו שרשור שלם רק עליו
השיטה שהומצאה במסמך הזה לא מתייחסת אליו
היא מודדת כל מיני דברים אחרים שיכולים לבוא עם או בלי שינוי במרווח גחון
Sent from my iPhone using Tapatalk
לא רלוונטי מה הפרמטר הכי חשוב בעינך.
השיטה לא הומצאה ע"י משרד התחבורה. זו השיטה המקובלת בתעשיה למדוד גובה הרכב לפני ואחרי התקנת קפיצי הגבהה.
אין אפשרות להשוות בין רכבים מהנתונים שבטבלאות מכוון שכל רכב ועיצוב הכנף שלו. כנ"ל לגבי השוואה בין קדימה לאחור. המרווח בין הגלגל לכנף מלפנים יכול להיות X ומאחור Y. הפרמטר היחיד שמשמעותי הוא השינוי. לפני ואחרי התקנה.
אין שום קשר למרווך גחון.
איך ומאיפה המציאו את הנתונים המקוריים? אלוהים יודע...