1 קבצים מצורפים
בניית מצבר צרכנים (שרשור מספר 356...)
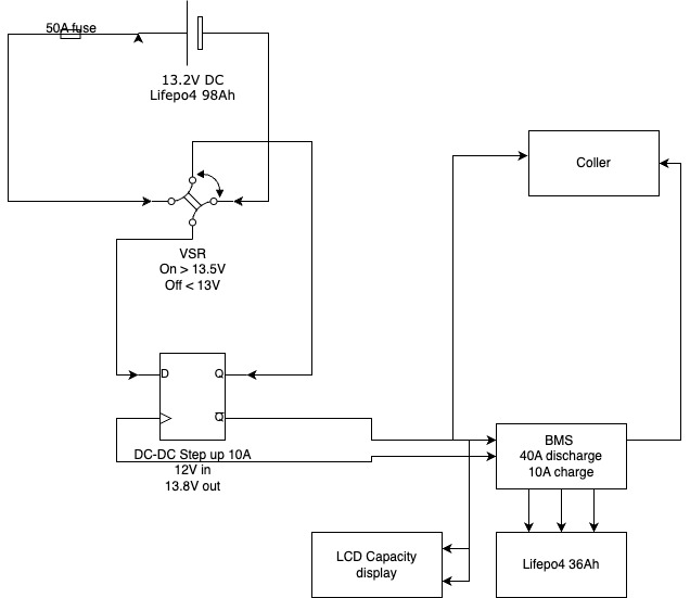
מעוניין לבנות מצבר צרכנים להפעלת מקרר וכו׳, מכיוון שיש מיליון שרשורים בנושא וקשה לעקוב אז פתחתי אחד חדש בתקווה שיהיה קצר וקולע.
השינוי העיקרי אצלי הוא שיש לי מצבר ראשי lifepo4.
הדרישות:
מצבר צרכנים lifepo4 להפעלת מקרר ותאורת מחנה. להבנתי יספיק לי 28Ah ללילה (אבל הלכתי על יותר)
שיהיה פשוט ללא התעסקות, ז״א הכל תמיד מחובר ועובד.
להלן הדיאגרמה שאני מתכנן לבנות וקישור לחלקים הרלוונטים
אשמח לדעת אם התרשים הגיוני ונכון. תמיד אוכל להוסיף עוד רביעיית סוללות לקיבול גדול יותר - אם אצטרך
קובץ מצורף 147739
קישורים:
batteries 32AH 56$
https://www.aliexpress.com/item/1005002009351301.html
BMS 15$
40A discharge 10A charge
https://www.aliexpress.com/item/1005004337364668.html
DC DC converter. 16.3$
12v -> 13.8V 10A
https://www.aliexpress.com/item/1005005434615219.html
VSR 22$
https://www.aliexpress.com/item/1005007101404266.html
Lifepo4 capacity monitor 5$
https://www.aliexpress.com/item/1005005479929375.html
תגובה: בניית מצבר צרכנים (שרשור מספר 356...)
בתור התחלה, הvsr ששמת לא מתאים כשהמצבר הראשי הוא lfp. אתה רוצה שמתח הכיבוי שלו יהיה מעל 13.4 וולט, אחרת הוא יפרוק את המצבר הראשי.
מתח טעינה למצבר האביזרים : -14.6-14.5 וולט. 13.8 זה קצת נמוך ויעכב את הטעינה.
תגובה: בניית מצבר צרכנים (שרשור מספר 356...)
ברגע שבחרת לשים DC2DC, העובדה שמקור המתח הוא מסוג כזה או אחר, אין שום הבדל בדרישות \ תכנון \ מפרט .... ואתה כמו ה 364 שקדמו לך.
חוץ מזה, (וזה הוזכר ברוב ה 364 השרשורים הקודמים), לא מנתרים מצב טעינה של מצבר LIFEPO ע"י מד מתח.
זה לא מדוייק וברוב התחום (?80%) פשוט לא נותן אינדיקציה ששווה משהו.
בקיצור, אל תזלזל ב 364 הקודמים, יש שם הרבה מידע.
1 קבצים מצורפים
תגובה: בניית מצבר צרכנים (שרשור מספר 356...)
ציטוט:
נכתב במקור על ידי
חנן-ג'יפולוג
בתור התחלה, הvsr ששמת לא מתאים כשהמצבר הראשי הוא lfp. אתה רוצה שמתח הכיבוי שלו יהיה מעל 13.4 וולט, אחרת הוא יפרוק את המצבר הראשי.
מתח טעינה למצבר האביזרים : -14.6-14.5 וולט. 13.8 זה קצת נמוך ויעכב את הטעינה.
במקרה הספציפי שלי, מתח המצבר שלי במנוחה הוא 13.2, כך תמיד היה, כמו כן מתח הטעינה של הטרופר גם יחסית נמוך, הממוצע הוא בסביבות 13.5, אז מתח מתחת ל 13.3-13.4 אומר שהרכב כבוי אצלי.
קובץ מצורף 147740
בכל אופן ה vsr ניתן לכיוון אז אפשר לשחק עם זה.
עריכה: אפשר כמובן גם לשים ממסר פשוט במקום vsr, רכב עובד -> מקבל מתח -> מחובר ל dc2dc, רכב כבוי -> מנותק
מתח טעינה למצבר אביזרים - מקבל, שיניתי למודול אחר שיספק 14.6v (וגם ניתן לכיוונון)
https://www.aliexpress.com/item/1005003828038071.html
- - - Updated - - -
ציטוט:
נכתב במקור על ידי
zivo
ברגע שבחרת לשים DC2DC, העובדה שמקור המתח הוא מסוג כזה או אחר, אין שום הבדל בדרישות \ תכנון \ מפרט .... ואתה כמו ה 364 שקדמו לך.
חוץ מזה, (וזה הוזכר ברוב ה 364 השרשורים הקודמים), לא מנתרים מצב טעינה של מצבר LIFEPO ע"י מד מתח.
זה לא מדוייק וברוב התחום (?80%) פשוט לא נותן אינדיקציה ששווה משהו.
בקיצור, אל תזלזל ב 364 הקודמים, יש שם הרבה מידע.
לא מזלזל אבל קשה כבר לעקוב...
ויש הבדל קטן בדרישות אצלי למרות שאני שם DC2DC, והוא הכיוונון של ה VSR בגדול ובטרופר ספציפית (עם מתח טעינה נמוך יחסית - ראה תגובה שלי לחנן)
תגובה: בניית מצבר צרכנים (שרשור מספר 356...)
גם אם מתח המצבר אצלך נמוך יחסית (דיברנו על זה פעם. לדעתי זה לא שהוא שונה מהאחרים אלא שהוא לא נטען מלא אבל זה לשרשור אחר) , עדיין vsr שמתנתק רק ב13 וולט יפרוק את המצבר הראשי שלך ל50 אחוז. אבל אם יש לך דרך לכוונן את מתח הניתוק אז הכול טוב.
תגובה: בניית מצבר צרכנים (שרשור מספר 356...)
למה לא לשים ממסר ולסגור עניין?
Sent from my CPH2465 using Tapatalk
תגובה: בניית מצבר צרכנים (שרשור מספר 356...)
ציטוט:
נכתב במקור על ידי
ofer_b
במקרה הספציפי שלי, מתח המצבר שלי במנוחה הוא 13.2, כך תמיד היה, כמו כן מתח הטעינה של הטרופר גם יחסית נמוך, הממוצע הוא בסביבות 13.5, אז מתח מתחת ל 13.3-13.4 אומר שהרכב כבוי אצלי.
קובץ מצורף 147740
בכל אופן ה vsr ניתן לכיוון אז אפשר לשחק עם זה.
עריכה: אפשר כמובן גם לשים ממסר פשוט במקום vsr, רכב עובד -> מקבל מתח -> מחובר ל dc2dc, רכב כבוי -> מנותק
מתח טעינה למצבר אביזרים - מקבל, שיניתי למודול אחר שיספק 14.6v (וגם ניתן לכיוונון)
https://www.aliexpress.com/item/1005003828038071.html
- - - Updated - - -
לא מזלזל אבל קשה כבר לעקוב...
ויש הבדל קטן בדרישות אצלי למרות שאני שם DC2DC, והוא הכיוונון של ה VSR בגדול ובטרופר ספציפית (עם מתח טעינה נמוך יחסית - ראה תגובה שלי לחנן)
הדגם של הVSR ששמת המתחים מתכווננים, ואם מכוונים לערך כזה או אחר , המעגל לא משתנה.
אבל כמו שחנן כתב לך בעבר וגם העיר לך פה, לפני שמגיעים למצבר צרכנים, יש בעיה עם הערכים שאתה מדווח לגבי המצבר הראשי.
ואני בכוונה כותב בעיה עם מה שאתה מדווח, ולא כותב בעיה עם המערכת.
אנחנו עוסקים ב 2-3 עשיריות וולט, וזה בהחלט בתחום של טעויות מדידה.
לגופו של עניין, במקרה שלך עדיף ממסר על VSR (והשיקולים בשרשורים הקודמים).
תגובה: בניית מצבר צרכנים (שרשור מספר 356...)
ציטוט:
נכתב במקור על ידי
zivo
הדגם של הVSR ששמת המתחים מתכווננים, ואם מכוונים לערך כזה או אחר , המעגל לא משתנה.
אבל כמו שחנן כתב לך בעבר וגם העיר לך פה, לפני שמגיעים למצבר צרכנים, יש בעיה עם הערכים שאתה מדווח לגבי המצבר הראשי.
ואני בכוונה כותב בעיה עם מה שאתה מדווח, ולא כותב בעיה עם המערכת.
אנחנו עוסקים ב 2-3 עשיריות וולט, וזה בהחלט בתחום של טעויות מדידה.
לגופו של עניין, במקרה שלך עדיף ממסר על VSR (והשיקולים בשרשורים הקודמים).
מסכים שיש משהו חריג במתחים של המצבר שלי
בעבר כן ניסיתי לטעון אותו בנפרד מהרכב ועדיין לא הגעתי למתח ליפו רצוי
בכל אופן זה עובד ועובד טוב כבר מעל שנה
אפתח שרשור נפרד לדון בבעיה.
וכרגע למצבר צרכנים אשים ממסר טיפש, הכי בטוח כרגע
Sent from my CPH2583 using Tapatalk
תגובה: בניית מצבר צרכנים (שרשור מספר 356...)
אז לאחר תקופה מה, מחירי סוללות חזרו יחסית למחירים סבירים והתוכנית היא לשים את הפאק סוללות הנוכחיות בתור מצבר צרכנים ולבנות מצבר התנעה חדש.
קצת נתונים: הפאק הקיים כבר עובד מעולה כ 3 שנים ובנוי מסוללות של 14AH כאשר יש לי 4 פאקים בטור של 7 סוללות מחוברות במקביל מה שנותן מצבר של 98AH.
הפאק החדש יבנה מ 4 סוללות בלבד כל אחת של 100AH.
שאלה: האם הסוללות שבקישור נראות מספקות לשם כך?
https://www.aliexpress.com/item/1005009156243343.html
החנות היא חנות מוכרת והנתונים עד כמה שאני מבין נראים טוב:
Battery Sepcification:
Brand:LiitoKala
Battery type: lithium iron phosphate
Product Name: LiFePo4 Battery Cell
Model Number:3.2V 100Ah 320Wh
Nominal Voltage: 3.2V
Rated Capacity: 100Ah
Minimum Capacity: 100Ah
Grade: Grade A+
Quality: Brand 100% New
Housing Material: Aluminum
Internal Resistance: Less Than 0.3mΩ
Suggested Constant Current: 50A
Discharge Cut-Off Voltage: 2.5V
Maximum Charging Voltage: 3.65V
Maximum continuous discharge current: 100A (1C)
Constant current: 50A
Charging method: CC / CV
Charging voltage: 3.65V
Cycle life: ≥4000 times (80% DOD)
Charging temperature: 0~60°C
Discharge temperature: -20~60°C
Size:148*116*53mm
Battery weight: 1.9 ± 0.1 kg
Screws Type: M6
תגובה: בניית מצבר צרכנים (שרשור מספר 356...)
תגובה: בניית מצבר צרכנים (שרשור מספר 356...)
לאחרונה הזמנתי (והגיעו) את אלו:
https://www.aliexpress.com/item/1005...CRqNTkkbDAkaDA.
המחיר טוב יותר וגם 105ah במקום 100ah.
תגובה: בניית מצבר צרכנים (שרשור מספר 356...)
ציטוט:
נכתב במקור על ידי
ehudzeelim
תודה אבל נראה שאשאר עם שלי בגלל חיבורי ברגים עמידים יותר בקוטר m6 לעומת m4 אצלך וגובה סוללות נמוך יותר - שיותר נוח לבנייה שלי
1 קבצים מצורפים
תגובה: בניית מצבר צרכנים (שרשור מספר 356...)
האם "מודד קולומבי" או "מודד קיבול חשמלי" כמו זה למשל
קובץ מצורף 149591
מתאים על מנת לנטר את מצב הסוללה (כמה קיבולת נשארה/פריקת יתר וכו׳) = הן למצבר צרכנים והן למצבר ראשי?
אם כן- האם ניתן להאריך את החיבור על מנת שהחיווי למשל יהיה בתוך הרכב והמודד עצמו מרוחק? (עניין של רעשים ודיוק מדידה)
תגובה: בניית מצבר צרכנים (שרשור מספר 356...)
קשה ויקר למדוד זרמים קטנים מאוד באופן השראתי. יש מצב שתקבל זיוף זוחל עקב טעות במדידת זרמי זליגה כשהרכב עומד.
אין לי נסיון עם המכשיר הספציפי הזה, אבל עם מכשיר שבודק זרם בעזרת נגד- שאנט, יש לי נסיון טוב.