Close
ξφιβ ϊεφΰεϊ 1 ςγ 16 ξϊεκ 16
  1. #1
    ηαψ ψωεν Gershon's Avatar
    ϊΰψικ δφθψτεϊ
    Mar 2003
    ξιχεν
    Tel Aviv, Israel, Israel
    δεγςεϊ
    3,976

    αψιψϊ ξηγμ μτψγε 150\155-ηωεα

    ftom autodata
    ϊξεπεϊ ξφεψτεϊ ϊξεπεϊ ξφεψτεϊ Click image for larger version. 

Name:	1.jpg‏ 
Views:	343 
Size:	248.1 χιμεαιιθ 
ID:	126888  
    tel:054-7367258

  2. #2
    ηαψ ψωεν Gershon's Avatar
    ϊΰψικ δφθψτεϊ
    Mar 2003
    ξιχεν
    Tel Aviv, Israel, Israel
    δεγςεϊ
    3,976

    αψιψϊ ξηγμ ϊβεαδ: μτψγε 150\155-ηωεα

    ABS/TC-ϊηιμϊ χμχεμε
    47070-60030
    (47950D)

    http://gershon.ucoz.com/index/abs/0-108
    tel:054-7367258

  3. #3
    ηαψ ψωεν Gershon's Avatar
    ϊΰψικ δφθψτεϊ
    Mar 2003
    ξιχεν
    Tel Aviv, Israel, Israel
    δεγςεϊ
    3,976

    αψιψϊ ξηγμ ϊβεαδ: μτψγε 150\155-ηωεα

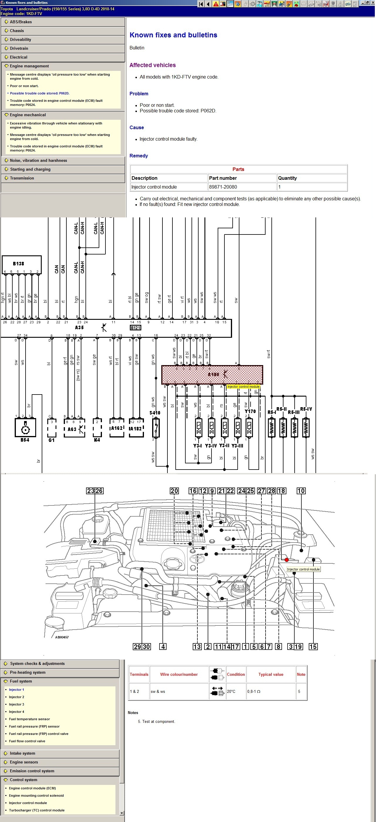
    code P062D
    ϊξεπεϊ ξφεψτεϊ ϊξεπεϊ ξφεψτεϊ Click image for larger version. 

Name:	as.jpg‏ 
Views:	179 
Size:	720.5 χιμεαιιθ 
ID:	126953  
    tel:054-7367258

  4. #4
    ηαψ ψωεν Gershon's Avatar
    ϊΰψικ δφθψτεϊ
    Mar 2003
    ξιχεν
    Tel Aviv, Israel, Israel
    δεγςεϊ
    3,976

    αψιψϊ ξηγμ ϊβεαδ: μτψγε 150\155-ηωεα

    ςμ ξπες 1KD/2KD FTV
    χαφιν ξφεψτιν χαφιν ξφεψτιν
    tel:054-7367258

  5. #5
    ηαψ ψωεν Gershon's Avatar
    ϊΰψικ δφθψτεϊ
    Mar 2003
    ξιχεν
    Tel Aviv, Israel, Israel
    δεγςεϊ
    3,976

    αψιψϊ ξηγμ ϊβεαδ: μτψγε 150\155-ηωεα

    τψΰγε 150
    ξπες ψεςγ:
    τϊψεο μαςιδ διδ δημτϊ PULLEY ξπες
    tel:054-7367258

  6. #6
    ηαψ ψωεν Gershon's Avatar
    ϊΰψικ δφθψτεϊ
    Mar 2003
    ξιχεν
    Tel Aviv, Israel, Israel
    δεγςεϊ
    3,976

    αψιψϊ ξηγμ ϊβεαδ: μτψγε 150\155-ηωεα

    ιλεμ μδιεϊ ωμΰ ιηι χεγ ωμ ϊχμδ
    ϊξεπεϊ ξφεψτεϊ ϊξεπεϊ ξφεψτεϊ Click image for larger version. 

Name:	New Bitmap Image.jpg‏ 
Views:	302 
Size:	175.5 χιμεαιιθ 
ID:	127221  
    tel:054-7367258

  7. #7
    ηαψ ψωεν Gershon's Avatar
    ϊΰψικ δφθψτεϊ
    Mar 2003
    ξιχεν
    Tel Aviv, Israel, Israel
    δεγςεϊ
    3,976

    αψιψϊ ξηγμ ϊβεαδ: μτψγε 150\155-ηωεα

    ξπες ξωξις ψςω λωδεΰ χψ:
    ψεα δριλειιν-ξζψχιν γεμτιν
    αγιχδ-γψκ ξηωα αμι τιψεχ ξδψλα
    ϊιχεο-ωιτευ(.....) ΰε δημτϊν μηγω
    λμ ζδ μξπεςιν 1KD/2KD-FTV
    tel:054-7367258

  8. #8
    ηαψ ψωεν Gershon's Avatar
    ϊΰψικ δφθψτεϊ
    Mar 2003
    ξιχεν
    Tel Aviv, Israel, Israel
    δεγςεϊ
    3,976

    αψιψϊ ξηγμ ϊβεαδ: μτψγε 150\155-ηωεα

    http://gershon.ucoz.com/index/toyota/0-5
    ςμ θειεθδ ξξπι
    ηξιωδ ςξεγιν ωμ ηεξψ θλπι-ϊιδπε.....
    full free
    tel:054-7367258

  9. #9
    ηαψ ψωεν Gershon's Avatar
    ϊΰψικ δφθψτεϊ
    Mar 2003
    ξιχεν
    Tel Aviv, Israel, Israel
    δεγςεϊ
    3,976

    αψιψϊ ξηγμ ϊβεαδ: μτψγε 150\155-ηωεα

    AUTODATA
    ϊξεπεϊ ξφεψτεϊ ϊξεπεϊ ξφεψτεϊ Click image for larger version. 

Name:	333.jpg‏ 
Views:	116 
Size:	231.6 χιμεαιιθ 
ID:	127551  
    tel:054-7367258

  10. #10
    ηαψ ψωεν Gershon's Avatar
    ϊΰψικ δφθψτεϊ
    Mar 2003
    ξιχεν
    Tel Aviv, Israel, Israel
    δεγςεϊ
    3,976

    αψιψϊ ξηγμ ϊβεαδ: μτψγε 150\155-ηωεα

    poor gear shifting
    ϊξεπεϊ ξφεψτεϊ ϊξεπεϊ ξφεψτεϊ Click image for larger version. 

Name:	New Bitmap Image.jpg‏ 
Views:	112 
Size:	287.1 χιμεαιιθ 
ID:	128254  
    tel:054-7367258

  11. #11
    ηαψ ψωεν Gershon's Avatar
    ϊΰψικ δφθψτεϊ
    Mar 2003
    ξιχεν
    Tel Aviv, Israel, Israel
    δεγςεϊ
    3,976

    αψιψϊ ξηγμ ϊβεαδ: μτψγε 150\155-ηωεα

    φιθεθ πλϊα αξχεψ ςμ ιγι Gershon φτιδ αδεγςδ
    ABS/TC-ϊηιμϊ χμχεμε
    47070-60030
    (47950D)

    http://gershon.ucoz.com/index/abs/0-108
    ΰιο φεψκ μδημισ UNIT ωμν αβμμ ψιξεο δγτεχ
    tel:054-7367258

  12. #12
    ηαψ ψωεν Gershon's Avatar
    ϊΰψικ δφθψτεϊ
    Mar 2003
    ξιχεν
    Tel Aviv, Israel, Israel
    δεγςεϊ
    3,976

    αψιψϊ ξηγμ ϊβεαδ: μτψγε 150\155-ηωεα

    χεγ φας?
    πξφΰ ςμ γμϊ πδβ αξωχεσ
    tel:054-7367258

  13. #13
    ηαψ ψωεν Gershon's Avatar
    ϊΰψικ δφθψτεϊ
    Mar 2003
    ξιχεν
    Tel Aviv, Israel, Israel
    δεγςεϊ
    3,976

    αψιψϊ ξηγμ ϊβεαδ: μτψγε 150\155-ηωεα

    δβγψεϊ μΰηψ πιϊεχ ξφαψ
    ϊξεπεϊ ξφεψτεϊ ϊξεπεϊ ξφεψτεϊ Click image for larger version. 

Name:	lkjh.jpg‏ 
Views:	88 
Size:	242.2 χιμεαιιθ 
ID:	128524  
    tel:054-7367258

  14. #14

    αψιψϊ ξηγμ ϊβεαδ: μτψγε 150\155-ηωεα

    φιθεθ πλϊα αξχεψ ςμ ιγι Gershon φτιδ αδεγςδ
    χεγ φας?
    πξφΰ ςμ γμϊ πδβ αξωχεσ
    ιω χεγ φας μθειεθδ? διιϊι αθεη ωζδ αΰ ψχ αμαο
    ΰιεπιχ 5 | β'ιτ CJ-7 1979 | διιμχρ 2015
    διε: β'ιτ XJ φ'ψεχι 1994| διιμχρ 2008| διιμχρ 1997 | β'ιτ CJ-8 1989 | ρξεψΰι 1988

  15. #15
    ηαψ ψωεν Gershon's Avatar
    ϊΰψικ δφθψτεϊ
    Mar 2003
    ξιχεν
    Tel Aviv, Israel, Israel
    δεγςεϊ
    3,976

    αψιψϊ ξηγμ ϊβεαδ: μτψγε 150\155-ηωεα

    μΰ ϊξιγ
    tel:054-7367258

  16. #16
    ηαψ ψωεν Gershon's Avatar
    ϊΰψικ δφθψτεϊ
    Mar 2003
    ξιχεν
    Tel Aviv, Israel, Israel
    δεγςεϊ
    3,976

    αψιψϊ ξηγμ ϊβεαδ: μτψγε 150\155-ηωεα

    LAND CRUISER / LAND CRUISER PRADO
    Electronic Modulated Air Suspension (LHD) From Aug. 2017 Production
    πεη?-λο
    ΰξιο?-.....λκ...λκ.
    χαφιν ξφεψτιν χαφιν ξφεψτιν
    • ρεβ δχεαυ: pdf 142.pdf‏ (70.6 χιμεαιιθ, 405 φτιεϊ)
    tel:054-7367258

πεωΰιν γεξιν

  1. ξητω ημχιν μτψγε 02
    ςμ ιγι levitsik ατεψεν μεη ξεγςεϊ ξςεπιιπιν μχπεϊ
    ϊβεαεϊ: 0
    ςγλεο ΰηψεο: 13-11-14, 23:51
  2. ξβο βιψ ΰρτιψ μτψγε χφψ
    ςμ ιγι shlomi22 ατεψεν τεψεν θειθδ Toyota
    ϊβεαεϊ: 0
    ςγλεο ΰηψεο: 14-10-12, 08:09
  3. γιτψπιφιΰμ μτψγε
    ςμ ιγι itzik158 ατεψεν τεψεν θειθδ Toyota
    ϊβεαεϊ: 3
    ςγλεο ΰηψεο: 01-11-09, 21:42
  4. ξητω ημχιν μτψγε 02
    ςμ ιγι gabi2 ατεψεν μεη ξεγςεϊ ξςεπιιπιν μχπεϊ
    ϊβεαεϊ: 0
    ςγλεο ΰηψεο: 18-04-09, 23:06

δψωΰεϊ τψρεν

  • ΰιο αΰτωψεϊκ μτψρν πεωΰιν ηγωιν
  • ΰιο αΰτωψεϊκ μτψρν ϊβεαεϊ
  • ΰιο αΰτωψεϊκ μφψσ χαφιν
  • ΰιο αΰτωψεϊκ μςψεκ ΰϊ δεγςεϊικ
  •