Close
עמוד 1 מתוך 6 1234 ... אחרוןאחרון
מציג תוצאות 1 עד 20 מתוך 113

נושא: בעיה ב TOD

  1. #1

    ברירת מחדל בעיה ב TOD

    אהלן

    ה TOD אצלי אינו תקין, נורת הצ'ק מבהבת קבוע גם כשהרכב לא מונע.
    הוצאתי קודי תקלה - 14, 24, 21 (חיישן קדמי, חיישן אחורי ו TPS) ואיפסתי את המחשב - התקלות חוזרות מיד לאחר פתיחת סויטצ' מחדש.
    עברתי על כל החוטים מהמחשב ועד לחיישנים, הכל נראה תקין, גם המחברים שבדרך.
    איך בודקים את תקינות החיישנים עצמם?
    ראיתי בספר שכתוב שיש נקודות הארקה על המנוע ועל הכנף השמאלית - לא מצאתי אותם אשמח לעזרה גם עם זה.

    אני רוצה לציין שה LOW עובד וגם יש חיווי מתאים בנורות ה TOD

    תודה!
    אלעד.

  2. #2
    חבר רשום raanan's Avatar
    תאריך הצטרפות
    May 2005
    מיקום
    בוואדי ...
    הודעות
    6,766

    ברירת מחדל תגובה: בעיה ב TOD

    אני חושב שאפשר לראות בטק2 בנסיעה שהם מוציאים פולסים (כמו חיישני ה ABS שבוודאות רואים בנסיעה את מהירות הסיבוב בכול גלגל).
    אני אנסה לבדוק זאת מחר.

    רענן

  3. #3
    חבר רשום raanan's Avatar
    תאריך הצטרפות
    May 2005
    מיקום
    בוואדי ...
    הודעות
    6,766

    ברירת מחדל תגובה: בעיה ב TOD

    מצטער, לא מצאתי תקשורת עם TECH2 לחיישני המהירות (קדמי ואחורי) של הטרנספר.

    רענן

  4. #4

    ברירת מחדל תגובה: בעיה ב TOD

    בינתיים בדקתי כניסת 12V ממש בכניסה לחיישנים ולא מגיע מתח כמעט..או שאני לא בודק נכון או שיש כנראה נתק בחוטים בדרך לשם.. חיברתי רב מודד מש קרוב לחיישן וסיבבתי סויטצ' עם TOD לחוץ..

  5. #5
    חבר רשום raanan's Avatar
    תאריך הצטרפות
    May 2005
    מיקום
    בוואדי ...
    הודעות
    6,766

    ברירת מחדל תגובה: בעיה ב TOD

    לדעתי יש לך נתק או קצר. מתקשה להאמין ששני החיישנים תקולים.
    בנוסף, כשאתה פותח סוויץ מתבצע BIT למערכת שזה בדיקת רציפות. כך שעדיין אין פולסים מכול חיישן.

    תבדוק רציפות וקצרים בין החוטים לעצמם ולאדמה מהכניסה לחיישן ועד למחשב ה TOD (תאריך את הכבלים של מד ההתנגדות).

    רענן

  6. #6

    ברירת מחדל תגובה: בעיה ב TOD

    האמת אני עושה כבר 3 ימים בדיקות, קצת התייאשתי כבר מהבדיקות האלה..

  7. #7
    חבר רשום raanan's Avatar
    תאריך הצטרפות
    May 2005
    מיקום
    בוואדי ...
    הודעות
    6,766

    ברירת מחדל תגובה: בעיה ב TOD

    תפרט מה בדקת

    רענן

  8. #8
    חבר רשום raanan's Avatar
    תאריך הצטרפות
    May 2005
    מיקום
    בוואדי ...
    הודעות
    6,766

    ברירת מחדל תגובה: בעיה ב TOD

    אני עובר על FSM וכן מופיע אפשרות לבדוק עם TECH2 את הסיגנלים של הסנסורים בנסיעה.
    אני יוצא לבדוק בשנית עם כרטיס תוכנה אחר. תחזיק לי אצבעות ...

    רענן

    נאדה !
    הכרטיסי תוכנה שמספקים הסינים (כשקונים TECH2 באזור ה $600 ) לא מכילים את כול האפשרויות.
    אצלי בכרטיס איסוזו יש רכבים משנת 2006 שבכלל לא שמעתי עליהם.
    בכרטיס אופל (שאני בודק איתו) מופיע משנת 1998 מונטריי שאיתו בודקים איסוזו בנזין 99+ שכאמור אין שם בדיקה ל TOD .

    רענן

  9. #9

    ברירת מחדל תגובה: בעיה ב TOD

    קודם כל תודה רבה על העזרה!
    דבר שני לגבי הבדיקות:
    לא בדקתי קצרים אבל בדקתי רציפויות והתנגדויות מהמחשב ועד החיישנים בעזרת הספר וההוראות הכתובות שם
    עברתי על המחברים שבדרך ניקיתי עם ספריי מגעים ובחנתי את החוטים ויזואלית
    לא מצאתי את קונקטור C-16

    עבדתי לפי הדפים הבאים:
    תמונות מצורפות תמונות מצורפות Click image for larger version. 

Name:	pinchk.jpg‏ 
Views:	789 
Size:	94.5 קילובייט 
ID:	85370   Click image for larger version. 

Name:	connectors.jpg‏ 
Views:	777 
Size:	49.1 קילובייט 
ID:	85371   Click image for larger version. 

Name:	scheme.JPG‏ 
Views:	780 
Size:	69.3 קילובייט 
ID:	85372   Click image for larger version. 

Name:	partslocation.JPG‏ 
Views:	780 
Size:	60.8 קילובייט 
ID:	85373  

    Click image for larger version. 

Name:	comp_connectors2.JPG‏ 
Views:	801 
Size:	88.4 קילובייט 
ID:	85381   Click image for larger version. 

Name:	comp_connectors.JPG‏ 
Views:	756 
Size:	28.4 קילובייט 
ID:	85382   Click image for larger version. 

Name:	A3_Harness.JPG‏ 
Views:	787 
Size:	47.5 קילובייט 
ID:	85383  

  10. #10

    ברירת מחדל תגובה: בעיה ב TOD

    ואלה בדיקות מהספר לפי הקודים שקיבלתי מהמחשב:

    Click image for larger version. 

Name:	code14A.JPG 
Views:	809 
Size:	40.3 קילובייט 
ID:	85374Click image for larger version. 

Name:	code14B.JPG 
Views:	819 
Size:	46.9 קילובייט 
ID:	85375Click image for larger version. 

Name:	code 21A.JPG 
Views:	817 
Size:	32.9 קילובייט 
ID:	85376Click image for larger version. 

Name:	code21B.JPG 
Views:	794 
Size:	35.7 קילובייט 
ID:	85377

  11. #11

    ברירת מחדל תגובה: בעיה ב TOD

    לא מצאתי גם את H5 ו E4 למרות שפירקתי את המצבר והתושבת שלו בשביל לחפש מתחת..
    לא מבין מה אני מפספס פה

  12. #12
    חבר רשום raanan's Avatar
    תאריך הצטרפות
    May 2005
    מיקום
    בוואדי ...
    הודעות
    6,766

    ברירת מחדל תגובה: בעיה ב TOD

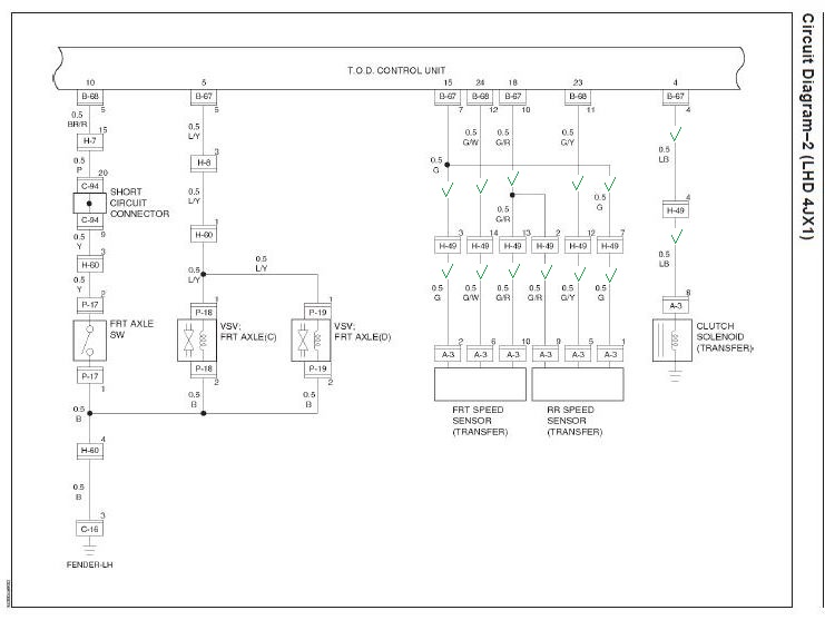
    אתה צריך לבדוק מ A3 (הקונקטור שמתחבר לטרנספר) ל B67 ו B68 הקונקטורים שמתחברים למחשב ה TOD הנמצא מתחת לכסא הקידמי הימני .
    כרגע לא צריך לעניין אותך הקונקטורים האחרים שבדרך (בתנאי כמובן שלא פתחת וניתקת אותם).

    רענן

  13. #13

    ברירת מחדל תגובה: בעיה ב TOD

    בדקתי אותם כבר 10 פעמים בערך..שים לב בתמונה שמימין לתמונה של הרכב סימנתי V בחוטים שתקינים

  14. #14
    חבר רשום raanan's Avatar
    תאריך הצטרפות
    May 2005
    מיקום
    בוואדי ...
    הודעות
    6,766

    ברירת מחדל תגובה: בעיה ב TOD

    ציטוט נכתב במקור על ידי wonderd צפיה בהודעה
    בדקתי אותם כבר 10 פעמים בערך..שים לב בתמונה שמימין לתמונה של הרכב סימנתי V בחוטים שתקינים
    ראיתי את סימון ה V !
    השאלה האם בדקת רק רציפות ? או שבדקת שכול קו לא מקוצר לאדמה או לשאר הקוים שבצמה ? (חוץ מהקוים המשותפים בין חיישן קידמי לאחורי)
    נתק את B68 ו B67 , בדוק מ A3 פין אחר פין שהוא לא מקוצר לאדמה ולא לשאר אלה שלידו (חוץ מהקוים המשותפים בין חיישן קידמי לאחורי).

    עדכן בסיום
    רענן

    נ.ב - האם יש לך אפשרות לבצע בדיקה על ליפט ? (רכב מורם וגלגלים מסתובבים לצורך בדיקת פולסים מהחיישנים)

  15. #15

    ברירת מחדל תגובה: בעיה ב TOD

    הלוואי שהיה לי ליפט.. אני אבצע את הבדיקה שהצעת

  16. #16
    חבר רשום raanan's Avatar
    תאריך הצטרפות
    May 2005
    מיקום
    בוואדי ...
    הודעות
    6,766

    ברירת מחדל תגובה: בעיה ב TOD

    אח"כ תעבור מסודר על המתחים והרציפות הנדרשים בקונקטור של מחשב ה TOD עפ"י הטבלה שבעמוד 4B2-26 שבקובץ FSM .
    בבדיקות אלו יש גם התייחסות למתחי הכניסה והיציאה מחיישני המהירות.

    רענן

  17. #17
    חבר רשום נדב ש.'s Avatar
    תאריך הצטרפות
    Apr 2011
    מיקום
    עמק יזרעאל
    הודעות
    7,833

    ברירת מחדל תגובה: בעיה ב TOD

    חקרתי קצת את הנושא...
    לדעתי האישית קיים חשש למחשב TOD תקול, שים לב גם שבאחד השירטוטים עליך לבדוק בין הקונקטורים והטרמינלים ערכים ואם אלה שגויים ז"א שצריך להחליף מחשב...
    בעיה נוספת היא שכשאתה פותח סוויץ' נורת הצ'ק מתחילה להבהב לאחר שהמערכת מבצעת בדיקה עצמית וכניראה מזהה תקלה, בלי להפעיל את המערכת הנורה לא אמורה להבהב על תקלה ולא אמורה לשחזר קודים לאחר איפוס.
    לדעתי נסה להשיג מחשב ולהחליף ביניהם לבדיקה.
    RAM 3500 on "35

  18. #18
    חבר רשום raanan's Avatar
    תאריך הצטרפות
    May 2005
    מיקום
    בוואדי ...
    הודעות
    6,766

    ברירת מחדל תגובה: בעיה ב TOD

    ציטוט נכתב במקור על ידי נדב ש. צפיה בהודעה
    חקרתי קצת את הנושא...
    לדעתי האישית קיים חשש למחשב TOD תקול, שים לב גם שבאחד השירטוטים עליך לבדוק בין הקונקטורים והטרמינלים ערכים ואם אלה שגויים ז"א שצריך להחליף מחשב...
    בעיה נוספת היא שכשאתה פותח סוויץ' נורת הצ'ק מתחילה להבהב לאחר שהמערכת מבצעת בדיקה עצמית וכניראה מזהה תקלה, בלי להפעיל את המערכת הנורה לא אמורה להבהב על תקלה ולא אמורה לשחזר קודים לאחר איפוס.
    לדעתי נסה להשיג מחשב ולהחליף ביניהם לבדיקה.
    הפוך, נדב הפוך !
    המערכת מבצעת BIT שומרת תקלות, מפעילה את נוריות הבקרה , לכן המחשב עובד .
    אולי יש בו כניסות או יציאות תקולות (אני דיי סקפטי) אך בכול מקרה הוא עובד.

    במידה והבחור יבצע איתור תקלה בשיטה מובנת (אני אנסה לכוון אותו שלב אחר שלב) , מאמין שלא תהיה בעיה לאתר התקלה.

    רענן

  19. #19
    חבר רשום נדב ש.'s Avatar
    תאריך הצטרפות
    Apr 2011
    מיקום
    עמק יזרעאל
    הודעות
    7,833

    ברירת מחדל תגובה: בעיה ב TOD

    אני עוקב ומקווה מאוד שיצליח...
    RAM 3500 on "35

  20. #20

    ברירת מחדל תגובה: בעיה ב TOD

    ציטוט נכתב במקור על ידי raanan צפיה בהודעה
    אח"כ תעבור מסודר על המתחים והרציפות הנדרשים בקונקטור של מחשב ה TOD עפ"י הטבלה שבעמוד 4B2-26 שבקובץ FSM .
    בבדיקות אלו יש גם התייחסות למתחי הכניסה והיציאה מחיישני המהירות.

    רענן
    עמוד 26 זה RHD.. אנחנו צריכים צד שמאל.. איפה ראית התייחסות למתחים מהחיישנים? לפי מה שאני מבין החיישן אמור לקבל 12V ולהוציא 5V, הבעיה היא שבבדיקה על הכבל של החיישן עצמו כ 2 ס"מ מהחיישן, לא הצלחתי לזהות כניסת מתח מעבר ל 0.06V, גם כשהסוויטצ' פתוח. אני מקווה שיהיה לי זמן היום לעבור קצת על החוטים מההתחלה כפי שהצעת.

עמוד 1 מתוך 6 1234 ... אחרוןאחרון

נושאים דומים

  1. בעיה בבוכנה ההידראולית של הקלאץ'. ( נראה לי שזה בעיה או שזה סתם משהו)
    על ידי buggy 1600 בפורום פורום הבונים + הנדסת ג'יפים
    תגובות: 16
    עדכון אחרון: 04-08-12, 14:09
  2. בעיה ב - EGR
    על ידי llenge9 בפורום פורום רכב שטח 4X4 כללי
    תגובות: 1
    עדכון אחרון: 06-09-09, 23:40
  3. בעיה בלוקר קדמי
    על ידי afi1981 בפורום פורום סוזוקי Suzuki
    תגובות: 7
    עדכון אחרון: 18-08-09, 00:11
  4. בעיה במד הדלק
    על ידי בני58 בפורום פורום ג'יפ סיקס CJ
    תגובות: 11
    עדכון אחרון: 15-09-06, 21:24
  5. בעיה במקסטרק?
    על ידי AvigdorAharon בפורום אוף-טופיק
    תגובות: 4
    עדכון אחרון: 24-02-05, 10:48

הרשאות פרסום

  • אין באפשרותך לפרסם נושאים חדשים
  • אין באפשרותך לפרסם תגובות
  • אין באפשרותך לצרף קבצים
  • אין באפשרותך לערוך את הודעותיך
  •