Close
оцйв ъецаеъ 1 тг 1 оъек 1
  1. #1
    збш шщен Gershon's Avatar
    ъашйк дцишфеъ
    Mar 2003
    ойчен
    Tel Aviv, Israel, Israel
    дегтеъ
    3,976

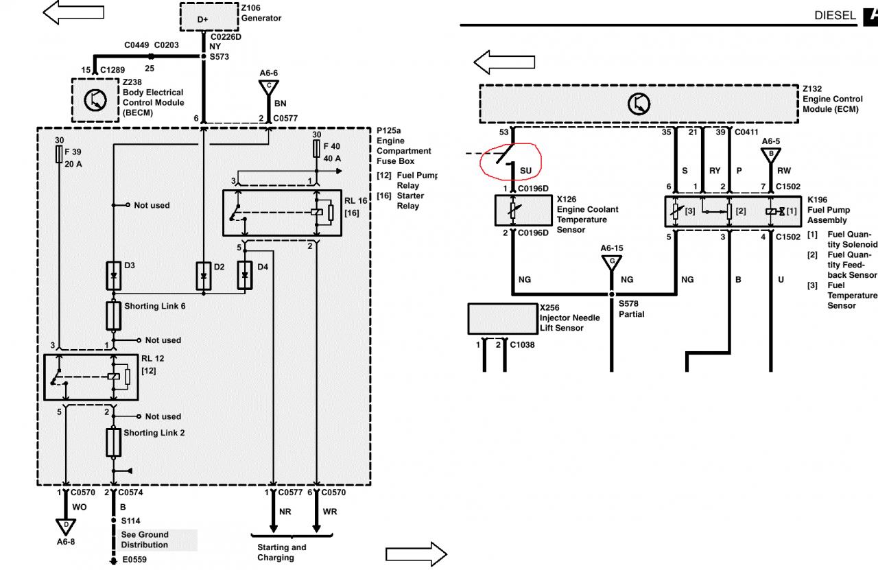
    бшйшъ озгм STARTER-RANGE DIESEL 2.5 ашек борет зн

    фъшеп жем-цшйк мръч аъ зййщп иофшиешд боцб щм START
    бйцет-оосш ресу(5 pins) щозебш тн pin5 RL16
    ъоереъ оцешфеъ ъоереъ оцешфеъ Click image for larger version. 

Name:	1.jpg‏ 
Views:	175 
Size:	115.7 чймебййи 
ID:	91787  
    tel:054-7367258

рещайн геойн

  1. Nissan Patrol pickup,1992,4.2 diesel
    тм йгй ymandel бфешен фешен в'йфайн оъзймйн + йтех мфрй чрййд
    ъвебеъ: 6
    тглеп азшеп: 26-01-13, 23:26
  2. KJ LIBERTY DIESEL од жд?
    тм йгй Ersten бфешен фешен в'йфй ц'шечй еайргйарйн XJ/ZJ/WJ/WK/KJ
    ъвебеъ: 11
    тглеп азшеп: 21-04-12, 21:14
  3. wrangler diesel овйт машх боай ?
    тм йгй ronaldo бфешен фешен в'йф шрвмш JK/JL/JT
    ъвебеъ: 1
    тглеп азшеп: 22-03-11, 23:29
  4. toyota 4runner diesel 2000
    тм йгй агн бфешен мез оегтеъ шлб щиз ев'йфйн молйшд
    ъвебеъ: 1
    тглеп азшеп: 30-08-09, 16:41
  5. BIO DIESEL
    тм йгй kigy бфешен аеу-иефйч
    ъвебеъ: 16
    тглеп азшеп: 13-09-05, 23:35

дшщаеъ фшсен

  • айп бафщшеък мфшсн рещайн згщйн
  • айп бафщшеък мфшсн ъвебеъ
  • айп бафщшеък мцшу чбцйн
  • айп бафщшеък мтшек аъ дегтеъйк
  •